搜索
审核员登录
加入我们
下载专区
联系我们
首页
关于我们
公司简介
企业文化
企业资质
证书样本
联系我们
加入我们
政策法规
业务范围
体系认证范围
专业认证技术服务
管理培训服务
新闻中心
企业新闻
行业动态
通知公告
资料下载
申请合同
审核员下载专栏
登录查询
认证证书查询
内审员证书查询
审核员登录专区
公开文件
认证公告
公开文件
在线申请
企业新闻
行业动态
通知公告
新闻中心
新闻中心
企业新闻
行业动态
通知公告
|
新闻中心
> 新闻中心
2024年第8期暂停认证证书公告
2024-09-04
更多
2024 年第7期暂停认证证书公告
2024-08-01
更多
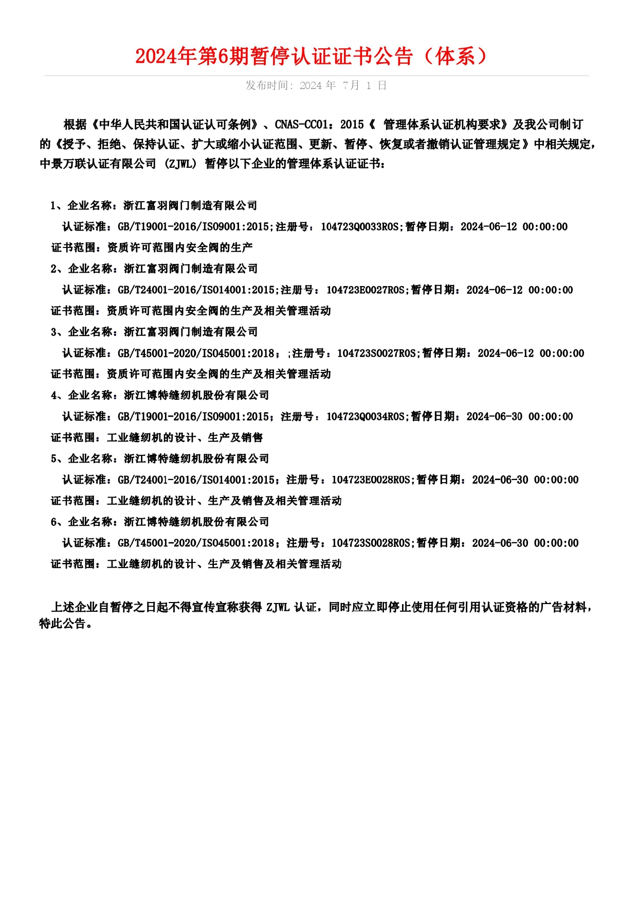
2024 年第6期暂停认证证书公告
2024-07-01
更多
2024 年第5期暂停认证证书公告
2024-06-03
更多
2024 年第4期暂停认证证书公告
2024-05-05
更多
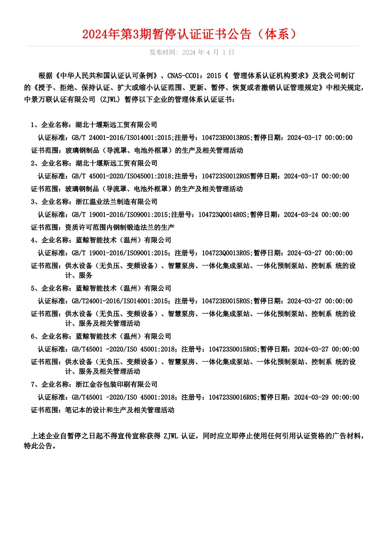
2024 年第3期暂停认证证书公告
2024-04-01
更多
2024 年第2期暂停认证证书公告
2024-03-01
更多
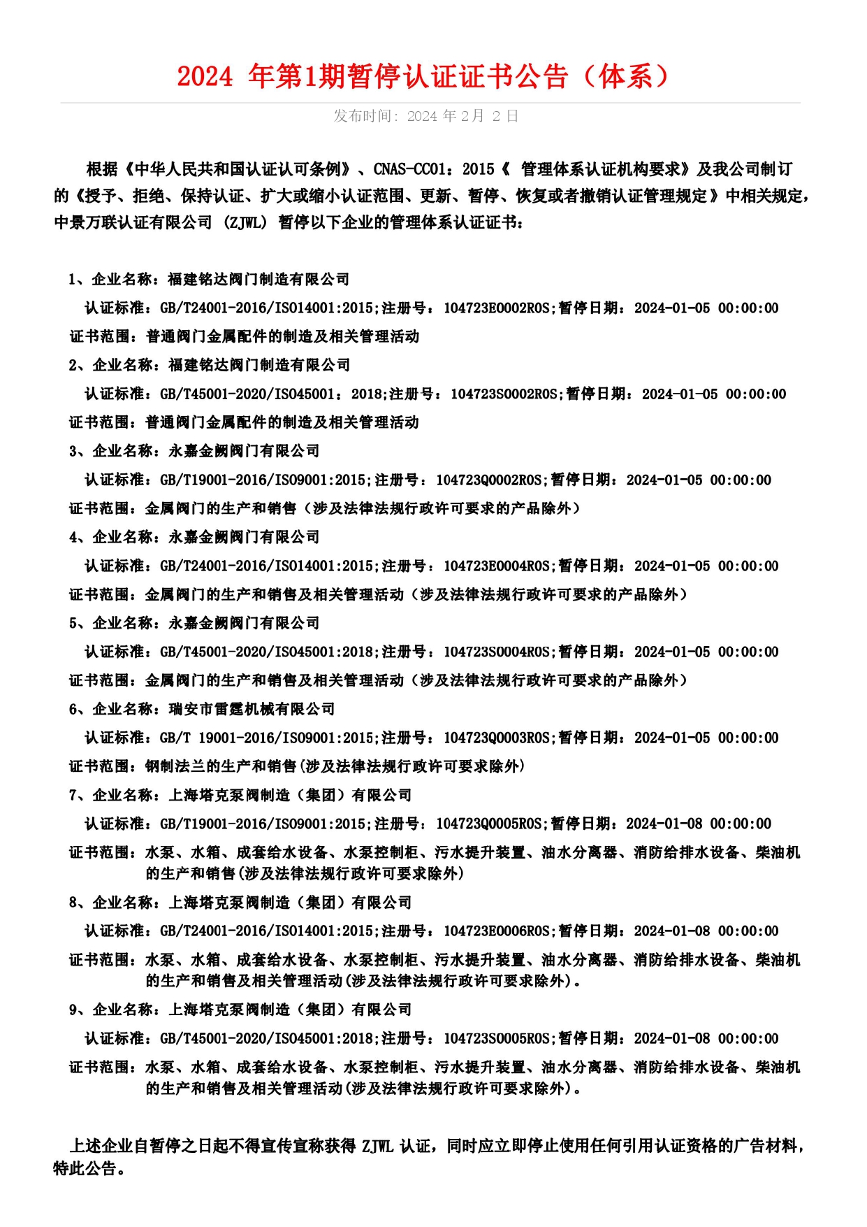
2024 年第1期暂停认证证书公告
2024-02-02
更多
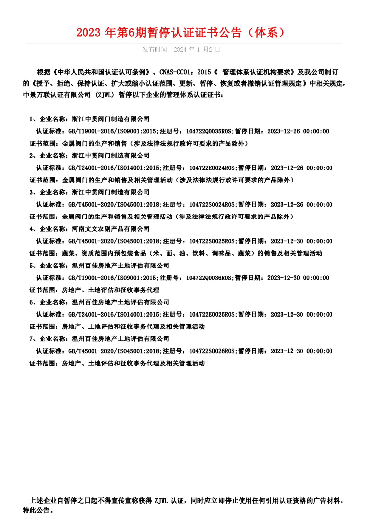
2023 年第6期暂停认证证书公告
2024-01-02
更多
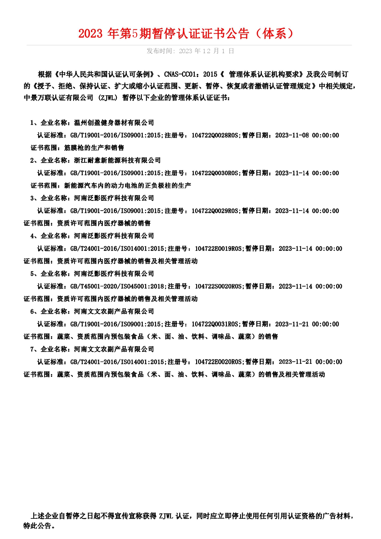
2023 年第5 期暂停认证证书公告
2023-12-01
更多
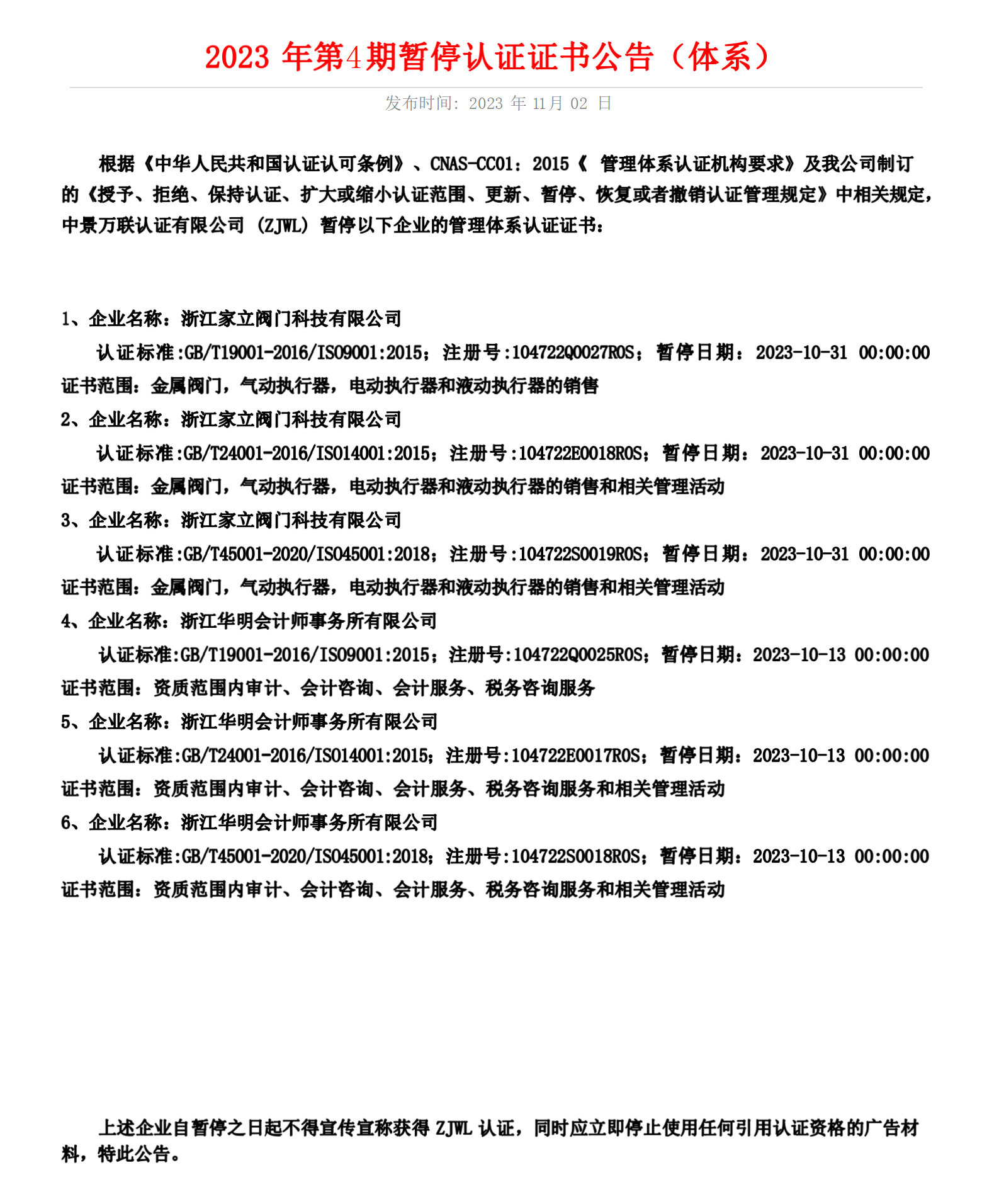
2023 年第 4 期暂停认证证书公告
2023-11-02
更多
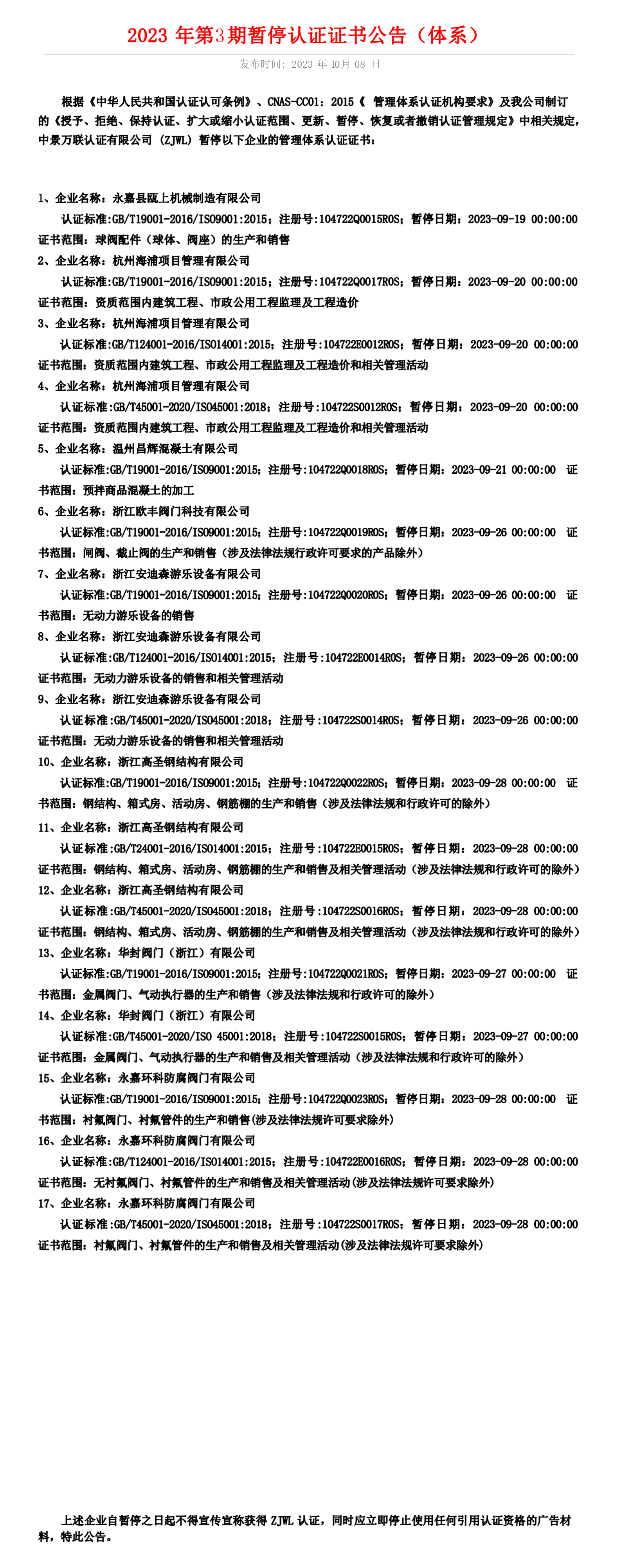
2023 年第 3 期暂停认证证书公告
2023-10-08
更多
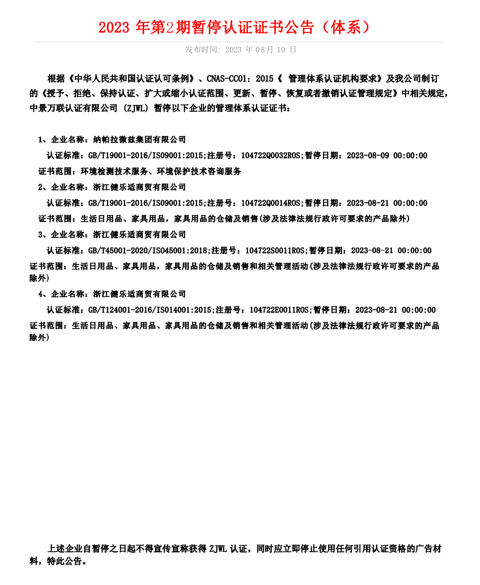
2023 年第 2 期暂停认证证书公告
2023-08-11
更多
2023 年第 1 期暂停认证证书公告
2023-08-01
更多
认监委关于扩大认证审核签到系统使用范围的通知
2022-10-31
更多
强制性产品认证全过程追溯和监测平台工作研讨暨项目启动会在京召开
2022-08-24
更多
市场监管总局关于开展小微企业质量管理体系认证提升行动的通知
2022-08-24
更多
重磅!总局印发《“十四五”认证认可检验检测发展规划》
2022-08-24
更多
《认证机构远程审核指南》批准发布
2022-08-07
更多
关于印发工业能效提升行动计划的通知
2022-08-04
更多
<
1
2
3
>